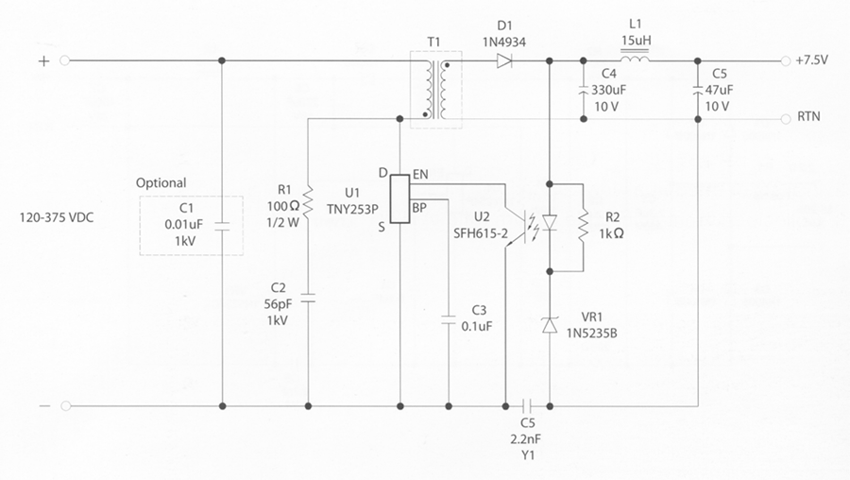
1.3 W Switch Mode Power Supply Using TINYSWITCH




The following is a sample circuit of a 1.3 watt, 7.5Vout TV Standby switch mode power supply using Power Integration's TINYSWITCH. The TINYSWITCH part number is: TNY253P.

CWS supplies the 15 uH output choke (L1) and the main power transformer, T1. CWS' part number for T1 is: TN253P00.

This power supply generates an insolated 7.5vdc output from a high voltage DC input ( 120 to 375Vdc). This circuit is desigend to replace a linaer type power supply or a self osciallating ringing choke converter (RCC) at a lower cot, and lower component counts.

This circuit shows that it is possible to design a lower cost alternative to linear type power supply with the advantage of a much smaller szie.